El objetivo general del Estudio consiste en construir la línea de base o primera medición de los indicadores contemplados en el SIEDU, considerando un amplio número de ciudades chilenas, y elaborar un primer informe de estado de las ciudades chilenas, que establezca el grado de cumplimiento de los objetivos planteados en la Política Nacional de Desarrollo Urbano, desarrollando en el mismo proceso herramientas de administración de los datos y de visualización de resultados del sistema SIEDU.
Como objetivos específicos se incluyen investigar la disponibilidad y factibilidad de obtención de los datos necesarios para aplicar los indicadores del sistema SIEDU y seleccionar el conjunto de ciudades en las cuales construir la línea de base del sistema. También definir las escalas requeridas para cada indicador SIEDU en cada una de las ciudades seleccionadas y los algoritmos de procesamiento de los datos primarios. Asimismo, levantar los datos necesarios para determinar el valor de los indicadores, junto con su procesamiento y obtención de la primera cuantificación de los indicadores. Otro objetivo consiste en agrupar los resultados por atributos urbanos y elaborar el primer informe de estado de las ciudades chilenas, para después revisar los estándares establecidos en el SIEDU y determinar brechas a través de una comparación con los resultados obtenidos. Finalmente, se elabora un informe de brechas del desarrollo urbano y se diseña la plataforma de visualización de los resultados.

1

2

3
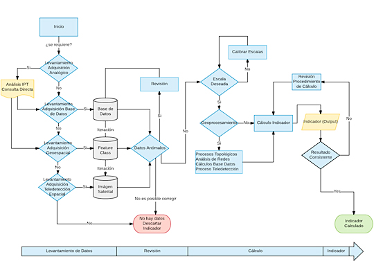
(1),(2),(3): Imágenes pertenecientes a estudio “Construcción de Línea de Base del Sistema de Indicadores y Estándares del Desarrollo Urbano”. Fuente: Elaboración propia.